Mit großer Mehrheit hat die Mitgliederversammlung am 01.09.2024 unserer neuen Satzung (eigentl. Beschlussvorlage ) zugestimmt, diese wurde 6.1. im Vereinsregister eingetragen.
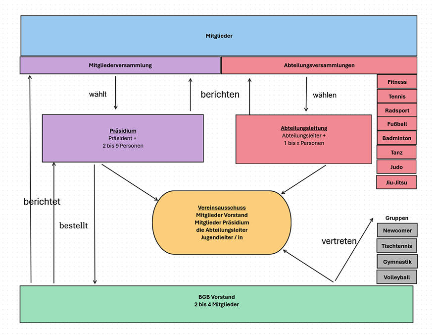
Beschlossen wurde somit unsere neue Führungsstruktur. Hierbei ist insbesondere die deutliche Trennung zwischen operativem Tagesgeschäft (Vorstand) und strategischen Themen / Arbeiten im Hintergrund (ehrenamtliches Präsidium) hervorzuheben, wobei es keine „Beisitzer“ mehr gibt, sondern fest definierte Aufgaben und gewählte Personen.
Der Vorstand
Der Vorstand im Sinne des § 26 BGB besteht aus mindestens 2 und höchstens 4 Personen (V1, V2, V3 und V4)

Markus Stevermüer und Ludger Dey bilden aktuell den neuen geschäftsführenden Vorstand . Dieser wird durch Lisann Höltker (nicht im Bild) ergänzt
Vertretungsberechtigter Vorstand
V1 Markus Stevermüer
An der Eisenhütte 26
48249 Dülmen
Tel: 0157 89377614
Mail: MSt@djk-duelmen.de
V2 Ludger Dey
Tiberberg 52
48249 Dülmen
Tel: 01590 1932647
Mail: lDe@djk-duelmen.de
Und seit dem 07.09.2025
V3 Lisann Höltker
Tel: 01512 9567011
Mail: LHo@djk-duelmen.de
Das Präsidium
Die Wahlperiode beträgt 2 Jahre. Der Präsident / die Präsidentin sowie die Präsidiumsmitglieder MP 2, MP4, MP6 und MP 8 werden in den Jahren mit gerader Jahreszahl, die Präsidiumsmitglieder MP1, MP3, MP5, MP7 und MP9 werden in den Jahren mit ungerader Jahreszahl gewählt. Bis zur Neuwahl bleiben die Präsidiumsmitglieder im Amt. In das Präsidium wurden am 01.09.2024 von der Mitgliederversammlung alle 10 möglichen Mitglieder gewählt. Am 07.09.2025 wurden alle „ungeraden MP“ in ihrer Funktion auf der Mitkleiderversammlung für 2 weitere Jahre bestätigt.
Als Präsident

Dr. Jürgen Holtkamp
Windmühlenberg 10
48249 Dülmen
Tel: 01516 8199122
Mail: JHo@djk-duelmen.de
Die Rolle des Präsidenten beinhaltet die Vertretung nach außen, er ist somit offizieller Repräsentant des Vereins und leitet die Präsidiumssitzungen
Als Präsidiumsmitglieder
Die gleichberechtigten Präsidiumsmitglieder bestimmen in ihrer konstituierenden Sitzung die Aufgabenverteilung in einem Funktionsverteilungsplan.
Organigramm der Vereinsstruktur

Geschäftsstelle
postalische Anschrift für alle Vorstandsmitglieder:
DJK SF Dülmen 1920 e.V. – Hülstener Str. 121 – 48249 Dülmen
– bitte fügen Sie den entsprechenden Namen des Vorstands- oder Präsidiumsmitglied hinzu, für wen die Post gedacht ist. –
Öffnungszeiten:
Montags: 16:00 bis 18:00 Uhr
Freitags: 09:00 bis 12:00 Uhr
Weitere Termine sind nur nach vorheriger telefonischen Absprache unter 02594 99647 möglich.
Kontakt:
Tel: 02594 99647
Mail: info@djk-duelmen.de
Vereinsregister:
Amtsgericht Coesfeld – VR 4112



















